国合信息
国际会议申报须知
国际会议申报须知
(2025.9版)
一、在我国境内(不含港澳台地区)举办的、与会者来自3个或3个以上国家和地区(不含港澳台地区)的会议、论坛、研讨会、报告会、交流会等都属于国际会议,需报教育部审批。与会者来自2个国家的会议为双边会议,管理办法参见国际会议。会议的举办形式包括线下、线上和线上线下相结合的方式。未经批准,任何单位和个人不得对外申办或承诺举办国际会议。
二、国际会议类型
1. 一般性国际会议
(1)外宾人数在100人以下或会议总人数在400人以下的社科类国际会议;
(2)外宾人数在300人以下或会议总人数在800人以下的自然科学领域的专业或学术性国际会议。
2. 重大国际会议
(1)联合国下属机构和各专门机构的大会与特别会议;
(2)联合国系统以外的政府间和非政府间重要国际组织的大会与特别会议;
(3)事关我核心利益、涉及重大敏感问题以及重要国际问题的国际会议;
(4)外宾人数在100人以上或会议总人数在400人以上的社科类国际会议,以及外宾人数在300人以上或会议总人数在800人以上的自然科学技术专业领域的专业或学术性国际会议;
(5)外国政府正部长及其以上官员或前国家元首、政府首脑出席的高级别国际会议;
(6)邀请党和国家领导人出席的国际会议。
三、申报时间
请按以下类别和时间要求在国际会议申报系统“中国教育系统学术会议云平台”(http://econf.hust.edu.cn)上报会议和相关申请文件:
会议形式 |
会议类型 |
校内申报时间要求 |
线下\线下线上相结合 |
一般 |
至少在会议日期前3个半月 |
重大 |
预报后至少在会议日期前5个半月 |
|
线上 |
一般 |
至少在会议日期前1个月 |
重大 |
预报后至少在会议日期前3个半月 |
* 如涉及京外地点办会,须在申报时间前取得当地省外办的同意函。
* 建议申请在珠海校区办会的校内主办单位在会前六个月联系珠海校区国际交流与合作办公室咨询广东省最新政策。(珠海校区国际办王老师,0756-3621053,Kathywang@bnuz.edu.cn,)
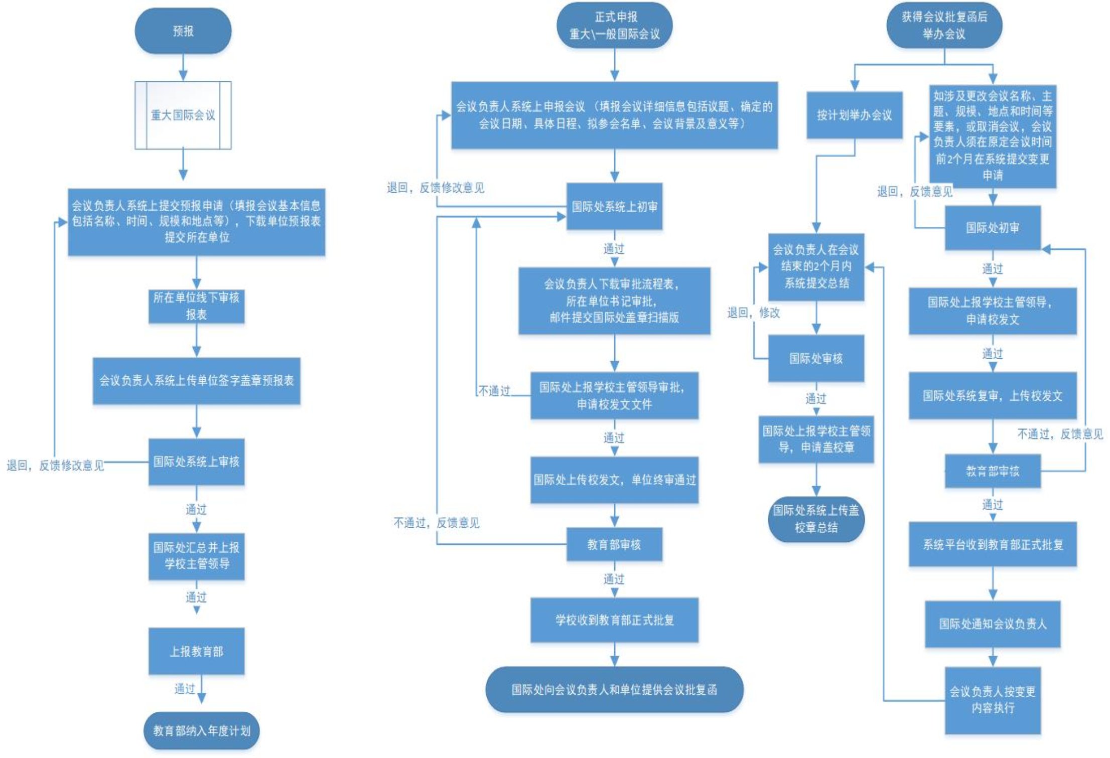
四、国际会议管理流程:
1. 上报教育部审批管理流程

2. 学校自行审批管理流程
根据教育部最新通知,自即日起开展试点高校自行审批在华举办的部分自然科学类国际会议工作。
我校自行审批的国际会议应符合以下全部条件:(1)属于自然科学类会议,不涉及尖端科技、军事技术、武器装备、航空航天、生物技术、基因数据、边界海洋、密码技术等领域;(2)会议总人数小于500人,且外宾人数小于50人;(3)不邀请党和国家领导同志和国外政要及前政要出席;(4)不涉及驻华使领馆人员出席会议。
符合以上范围的会议学校自行审批并向教育部报备。校内会议主办单位须在会议举办日期前1个月在国际会议申报系统上报会议,审批流程如下:

五、会议申报注意事项
1. 会议的名称须用中文。会议名称不建议使用“高峰论坛”、“国际论坛”、“峰会”、“全球大会”、“第一届”、“首届”等。只有中方和外方参加涉及2个国籍的会议不属于国际会议,应为双边会议,也需申报,管理办法参见国际会议,只是命名时建议不要使用“国际会议”或者“双边会议”,直接用“XX 会议即可”。
2. 国外代表的单位和职称职务应为中文,如若为官员或者重要组织负责人,也需注明翻译的中文名;中国港澳台地区代表名字需用中文。
3. 在获得教育部正式会议批复前,任何单位和个人不得对外承诺举办会议、发布正式的会议通知或邀请。原则上应在拟对外承诺举办会议的日期前3个半月申报会议。
4. 国际会议是属地化管理,如办会地点为京外,在正式申报会议时须在系统提交“当地省外办批复件”扫描件。
5. 与境外非政府组织合作举办或接受其资助举办的国际会议,须按照《境外非政府组织境内活动管理法》规定,依法在会前到属地省级公安机关履行临时活动备案手续。
6. 重大国际会议预报每年一次,必须按时限预报,逾期不得补报。邀请国家领导人、正部级及以上外国政要或前政要的国际会议不得在线申报,需另文报批(纸质请示文)。
7. 举办国际会议要目的明确、主题鲜明,不得举办内容重复、宽泛的国际会议。要严格控制会期、会议规模和会议规格。中外参会代表的比例应适当,不得利用举办国际会议之名行创收营利之实。
六、获批会议注意事项:
1、一般会议不邀请党和国家领导人或国外政要或前政要出席。
2、获批会议不得随意更改会议名称、主题、会议性质、规模、会议地点和时间。如需更改,须在原定会议时间前至少15天在平台上申请变更,由学校审核通过后报教育部审批。会议举办后不能申请变更。
3、在会议的筹备及举办过程中,会议主办单位和学术负责人必须严格把关,将会议活动限定在学术讨论范畴,提前了解与会代表主要观点,防止出现敏感问题。请认真做好会议组织和预案工作,加强中方与会人员的保密纪律教育,切实做好会议期间网络安全防护和保密工作。防止出现"两个中国"和"一中一台"等敏感问题,尤其是会议的论文集和所有文字材料中不得出现此类问题。
七、会议后总结材料要求:
1、会议负责人必须在会议结束后2个月内,在国际会议报批平台将会议的学术总结(至少3000字)、统计表、重要照片3-5张(JPG格式,3500*2500像素)、 论文集(1份)、到会国内外代表名单等材料提交到平台。
2、会议照片可包括开幕式,会议代表合影,会场全景,会议发言人,会议重要活动,主席台,闭幕式等,须注明照片上人员的姓名、工作单位、职衔、时间、地点。
3、国际会议学术总结须述明:
(1)会议名称、时间、地点、主办单位和学术负责人,与会中、外宾实到人数(港、澳、台学者列入中方代表),收到中、外论文数,论文集出版情况(注:不要采用答问形式撰写)。
(2)会议的主题、主要报告的基本内容和分组交流情况,国际上本学科的动向、趋势、水平和评价;
(3)与会国内外著名学者的最新研究成果和动向;收获和成果,对会议学术水平的评价和效益评估,通过会议反映出来的我国在该学科领域内的水平和国际水平的差距,存在的问题和建议;
(4)总结报告由会议学术负责人组织撰写和签名,如以单位名义撰写,署明联系人,联系电话和Email地址。国际处将对总结内容是否丰富、翔实和完整进行审核。
系统填报指南
1 注册及登录
网址:http://econf.hust.edu.cn
注意:请使用谷歌浏览器或者360浏览器极速模式。
进入中国教育系统学术会议云平台,点击“会议申报”——“进入会议申报系统”。
![]()

如此前已在平台注册,可直接用已有账号登录。若此前未注册,请点击“立即注册”按钮,进入注册页面。

1.1 注册
平台新用户用手机号注册。

注册后,请完善以下信息,方能进入申报页面。


- 姓名:请输入真实姓名,便于账号审核。
- 工号:请输入您的真实教工号,便于账号审核。若无单位工号,可不填。
- 所属高校:请在下拉框中选择您所在的高校,如果找不到所需高校信息,请和学校国际处联系。
- 所属院系:请在下拉框中选择您所属院系,如果找不到所需院系信息,请和学校国际处联系。
- 激活邮箱:请输入您的单位邮箱账号(无须填写后缀名)。此处只能填入单位邮箱,以核验身份。每个邮箱只能注册一次。
- 验证码:请输入图片中的验证码。
点击“激活”按钮,系统将发送一封邮件至您的单位邮箱。邮件包含了激活该账户所需要激活链接,申请人可以点击邮件中的激活链接激活账户。

激活帐户后,即将跳转国际会议报批平台。您将以教职工用户身份进入本平台,可以提交国际会议申请。

1.2 用户信息
您可以点击右上角用户名或点击“系统设置”,以修改或查看个人信息。


- 电话:请填写办公电话。
- 职称:请填入职称。
- 备注:请填入其他需要说明的信息。
- 用户角色:教职工用户身份,具备提交会议预报和会议申报的权限。
- 全部填写完成后请单击“保存”按钮。
1.3 修改密码
在主平台顶端点击用户名,可以修改登录密码。

2 国际会议预报
2.1 预报添加操作步骤
点击“国际会议预报添加”字段,进入填写申请信息页面,按照提示填写,完成后点击“提交”按钮即可。

国际会议预报添加填写说明:
- 申请人信息

请如实填写姓名、教工号、职称等信息。“姓名”默认为用户名,“申报单位”请填写学校名称,“所在院系”请填写院系全称,“手机”请填写11位手机号码,“电子邮件”可填写常使用的联系邮箱(不局限于单位邮箱)。
- 会议基本信息

“会议名称”请如实填写中英文名称;
“开会时间”须选择下一年开会的大致日期;
“拟对外承诺日期”是指:1对学校自主举办的国际会议类,是拟向外发出会议1号通告的日期;2对申办、承办等国际会议类,是拟向外方单位正式申请的日期。
“是否本地”是指是否在申报单位所在地举办,请勾选后填入具体地址。
“会议类型”请选择自然科学或社会科学。自然科学包括数学、物理学、化学、生物学、天文学等基础科学和医学、农学、气象学、材料学等应用科学。社会科学包括哲学类、经济学类、法学类、教育学类、文学类、 艺术类 、历史学类、管理学类、政治学类 、马克思主义理论类、新闻传播学类、社会学类、中国语言文学类、外国语言文学类等多个学科的所有专业。
“会议规模”请按照参会人数及情况选择一般国际会议和重大国际会议其中之一。
“国内代表数”和“国外代表数”须填写预估的参会代表人数。
“会议举办方式”请据实选择,并分别填写主办单位、协办单位、承办单位、合办单位的中英文全称。主办单位:指会议的发起单位;承办单位:指会议的具体实施单位;协办单位:指会议实施过程中提供协助或赞助的单位。
“经费来源”请填写经费来源及预算金额。
- 备注
请填写其他需要说明的事项。
- 提交
点击“提交”按钮提交申请,即完成一场国际会议预报的申请事宜。
您可以重复以上步骤,添加多场会议预报。
2.2 国际会议预报列表
添加预报信息后,即可在“国际会议预报列表”界面查询您已经申请的国际会议预报。
该页面包括普通查询、高级查询、导出预报表等功能。

- 普通查询
可根据会议规模、会议报批状态或输入关键词查找您所提交的会议预报。

- 高级查询
点击查询按钮右侧的![]()
按钮,即可展开高级查询。不仅包含普通查询的选项,还可查询在某个时间段内召开的会议,或根据申报人查询。

- 导出预报表
勾选或全选您已查询出的会议预报列表,点击“导出预报表”按钮,下载会议预报信息。
3 国际会议申报
3.1 新增国际会议申报
已预报的会议,从已通过的预报列表界面,点击“申报”按钮,开始填写申报信息。

请仔细阅读《国际会议申报须知》,勾选左下角方框,点击“开始办理”按钮,进入填写申报表页面。

对于不用预报的一般国际会议,点击“国际会议申报”页面的“新增”按钮,即可新建一条会议申报记录。

3.1.1申请人信息

系统会自动填入该账户的身份信息,加*字段为必填项。“手机”和“电子邮件”字段会自动关联个人信息中的手机号码和邮箱,也可更改为其他手机和邮箱。
3.1.2会议基本信息

- 会议名称(中文):请填入50字以内的中文名称。
- 会议名称(英文):请填入100字符以内的英文名称。
- 开会日期
开会时间应在5天以内;
填入拟对外承诺的日期。注意:在获得教育部正式会议批复前,任何单位和个人不得对外承诺举办会议、发布正式的会议通知或邀请。
- 会议地址分为本地和外地。
外地办会须在网页提交“当地省外办批复件”扫描件。
详细地址先选择省或直辖市,再填写具体地址。

- 会议类型分为自然科学和人文社科,会议规模包括一般国际会议和重大国际会议。
- 请填入预估计的参会人数,此处的“国内代表数”和“总代表数”,在其他代表数填写完成时可自动求和得到,无须填写。
- 请选择贵单位的会议举办方式:主办、协办、承办、合办,并填写会议举办各单位的信息,可通过右侧

按钮添加。

3.1.3会议经费预算

会议经费预算中会议来源包括:自筹、赞助费、与会人员注册费、部委或机构资助等。请依据真实情况填写相关信息,可通过右侧![]()
按钮添加多条预算记录。
3.1.4国外非政府组织或财团赞助信息

若办会中存在国外非政府组织或财团赞助情况,请详细填写相关信息,并上传“赞助单位简介”文件和“公安部许可函”扫描件,可通过右侧![]()
按钮添加多条赞助记录。
3.1.5会议主题、议题和往届信息

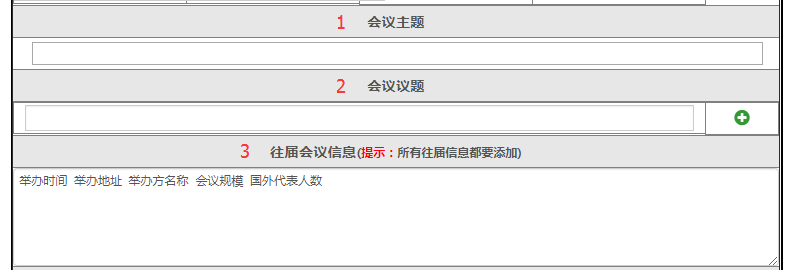
- 请填写会议主题。
- 请填写会议议题,可通过右侧

按钮添加多条议题记录。 - 请填写往届会议信息。包括举办时间、举办地址、举办方名称、会议规模、国外代表人数等。
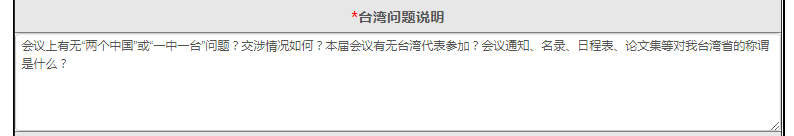
3.1.5台湾问题说明

须按要求填写台湾问题相关说明。
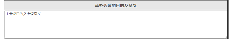
3.1.6举办会议目的及意义

请简要概括填写举办该会议的目的及意义。
当本页内容填写完成后,您可点击右下角“保存草稿”或“下一页”按钮,可保留本条会议记录下次填写或继续填写。
![]()
若本页有填写不符合要求的字段,在页面上会出现红色提示语,如下图所示。请按要求填写后再次点击“保存草稿”或“下一页”按钮。

3.1.7会议主要人员

第二页为“会议主要人员”名单填写,请根据实际情况分别填写会议主席、会议副主席、国外参会代表、国内大陆参会代表、国内港澳台参会代表信息,可通过右侧![]()
按钮添加多条记录。
此外,您也可以通过“导入”方式,批量导入参会人员信息。
点击上图中红色按钮,弹出“导出或查看更多专家页面”。点击“导入国外代表”按钮,弹出对话框。若此前未下载模板,可先下载EXCEL模板,填写信息后选择该文件,再点击“导入”按钮,在该页面可看到信息已经导入。

3.1.8会议日程安排和联系人
填写会议主要人员后,点击“下一页”,即可跳转到会议日程安排界面,可根据会议时间、参与人员、内容进行详细填写。
须至少填写一位会议联系人信息。

3.1.9国际会议承诺书
最后一页为“国际会议承诺书”,请仔细阅读,确认后勾选“本人已认真阅读并同意以上承诺”,点击“提交”即可。
3.2 国际会议申报信息列表
当添加会议申报完成后,自动跳转到国际会议申报信息列表界面,如下图所示。此条记录目前报批状态为“个人申请”。

在该页面,可对申报记录进行查询、修改、查看、文件下载等相关操作。
3.2.1普通查询
当该用户有多条申报记录时,可根据查询条件查找目的记录。
- 按会议规模查找。
- 输入关键字信息查找,关键字可用于匹配会议名称、申报单位。

3.2.2高级查询
您也可以通过点击上图中的![]()
按钮,进入高级查询界面。

您可根据会议开始时间、会议结束时间、申报人等信息进行查询。
3.2.3修改
当会议的报批状态为“保存会议信息”、“个人申请”或“单位初审驳回”等时,用户可对会议申报信息进行修改和提交。

3.2.4查看会议详情
点击“操作”栏的“查看”按钮,可查看填写的会议信息。点击蓝色“查看专家名单”、“查看会议日程”字体,可查看相关信息。

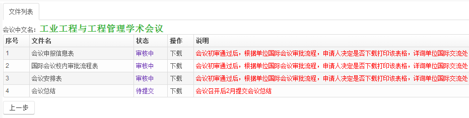
3.2.5文件下载
点击文件下载按钮,可进入文件列表页面。在单位初审通过前,文件均处于不可下载状态。
![]()

会议初审通过后,系统将从econf@hust.edu.cn向您的联系邮箱发送通知邮件。
![]()
申请人在“文件下载”中下载会议申报信息表、国际会议校内审批流程表、会议安排表,提交所在校内二级单位党委负责人审核后,将校内流程表签字盖章扫描件发送oiec1@bnu.edu.cn 国际处邮箱。

3.2.6查看报批日志
点击“报批日志”下的“查看”按钮,即可查看该条记录的修改、审核等情况。

3.2.7查看报批状态
点击报批状态下的蓝色字体,即可查看该会议申报现阶段状态。


3.2.8会议获批
校内初审通过后由国际处上报学校领导审批并申请校发文,学校上报教育部后,平台上报批状态显示“单位终审通过”,待教育部审核。
教育部审核通过后,报批状态显示“会议审核通过”。国际处将会依此提供会议批复函。
3.2.9提交会议总结

1、会议负责人必须在会议结束后2个月内,在国际会议报批平台将会议的学术总结(至少3000字)、统计表、重要照片3-5张(JPG格式,3500*2500像素)、 论文集(1份)、到会国内外代表名单等材料提交到平台。
2、会议照片可包括开幕式,会议代表合影,会场全景,会议发言人,会议重要活动,主席台,闭幕式等,须注明照片上人员的姓名、工作单位、职衔、时间、地点。
3、国际会议学术总结须述明:
(1)会议名称、时间、地点、主办单位和学术负责人,与会中、外宾实到人数(港、澳、台学者列入中方代表),收到中、外论文数,论文集出版情况(注:不要采用答问形式撰写)。
(2)会议的主题、主要报告的基本内容和分组交流情况,国际上本学科的动向、趋势、水平和评价;
(3)与会国内外著名学者的最新研究成果和动向;收获和成果,对会议学术水平的评价和效益评估,通过会议反映出来的我国在该学科领域内的水平和国际水平的差距,存在的问题和建议;
(4)总结报告由会议学术负责人组织撰写和签名,如以单位名义撰写,署明联系人,联系电话和Email地址。国际处将对总结内容是否丰富、翔实和完整进行审核。
