betway中国西汉姆联
学校主页
校区主页
数字京师
院内信息
旧版网站
主导航
必威概况
学院简介
发展愿景
现任领导
组织机构
管理团队
联系我们
师资队伍
教授
副教授
讲师
工程师
博士后
人才培养
培养动态
培养信息
招生信息
本科师范生培养
专业学位研究生培养
学术学位研究生培养
留学生培养
工作团队
科学研究
学术动态
科研信息
学科布局
科研机构
成果展示
工作团队
学生成长
学工动态
学工信息
党旗领航
团学风采
学术学风
榜样引领
工作团队
国际交流
国合动态
国合信息
科研国际化
培养国际化
政策指南
工作人员
betway
招聘信息
工作团队
党群工作
党群动态
党群信息
教师工作
教工之家
党风廉政
荣誉奖励
工作团队
社会服务
院地合作
教育实践研修
教育研究合作
教育成果转化
校友工作
校友活动
校友风采
校友名录
快捷服务
导引指南
规章制度
下载专区
资源下载
新闻公告
学院要闻
通知公告
通知公告
首页
新闻公告
通知公告
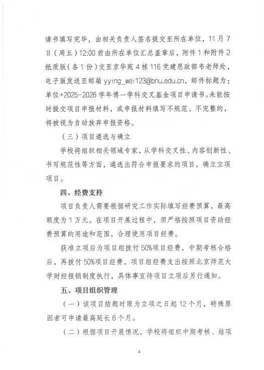
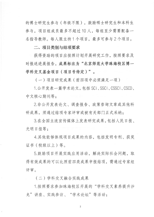
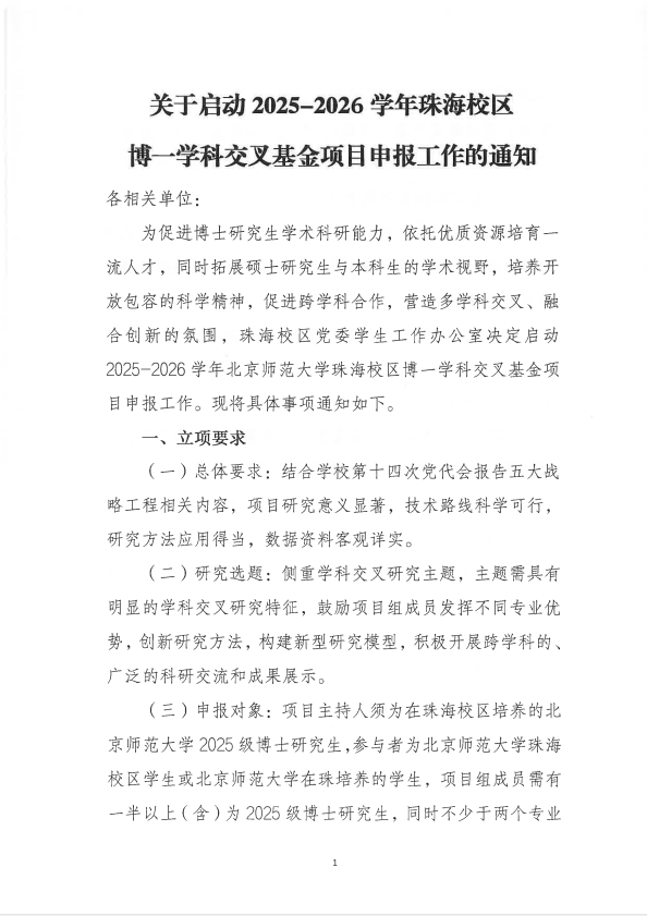
【转发】关于启动2025-2026学年博一学科交叉基金项目申报工作的通知
来源:
发布时间:2025-10-17
作者:
浏览次数:
附件
附件1:2025-2026学年珠海校区博一学科交叉基金项目申请书.docx
附件2:2025-2026学年珠海校区博一学科交叉基金项目申报情况汇总表.xlsx